查看: 3982|回复: 14

[话题] 多名学生发热,又有学校通知:停课、提前放学,多地提醒

[复制链接]
avatar

该用户从未签到

ico_lz  楼主| 发表于 2023-2-21 13:50:32 | 显示全部楼层 |阅读模式 来自: 广西桂林市 电信

宁波、金华、天津、上海等地

有学校发出通知

部分学生出现发烧等症状

停课、提前放学


浙江省宁波


这两天,宁波杭州湾新区世纪城实验小学发布停课通知,引起了许多网友的关注。



多名学生发热,又有学校通知:停课、提前放学,多地提醒

多名学生发热,又有学校通知:停课、提前放学,多地提醒98 / 作者:登山涉水 / 帖子ID:304464


记者从前湾新区教育部门了解到,近期确有个别班级因学生健康问题出现停课的情况,但学生停课是因为流感,而非新冠


卫生部门也提醒,目前甲流、诺如病毒感染已经进入多发期,孩子出现发烧等症状,不一定是由新冠病毒引起,建议家长第一时间帮助孩子进行抗原检测。


浙江省金华市


昨天(2月20日)早上,一张截图在部分金华市民朋友圈中传播。金华一学校发布了提前放学通知:“由于病毒传播性比较强,结合咱们班实际情况,今天提前放学,请家长12:00在校门口等候。”



多名学生发热,又有学校通知:停课、提前放学,多地提醒

多名学生发热,又有学校通知:停课、提前放学,多地提醒395 / 作者:登山涉水 / 帖子ID:304464


记者向网传截图涉及的学校进行了核实,相关学校表示,近期确有个别班级因学生健康问题出现停课的情况。其中一所学校表示,学生停课是因为甲流,而非新冠


另一所学校表示,学生是否感染新冠还需进一步核实。“部分班级孩子集中发烧,向有关部门汇报后,决定暂时停课。”校方介绍,目前学校已经按照相关部门的要求做好后续安排,各项工作也正在有条不紊地进行,请家长们不要恐慌


“最近班里发烧的人确实很多。”市区江南一所学校的家长告诉记者,班里最近因为发烧请假的孩子就有八九个,但家长们都挺淡定的。“春天本来就是发烧高发的时候,而且孩子在同个班容易传染。”


天津


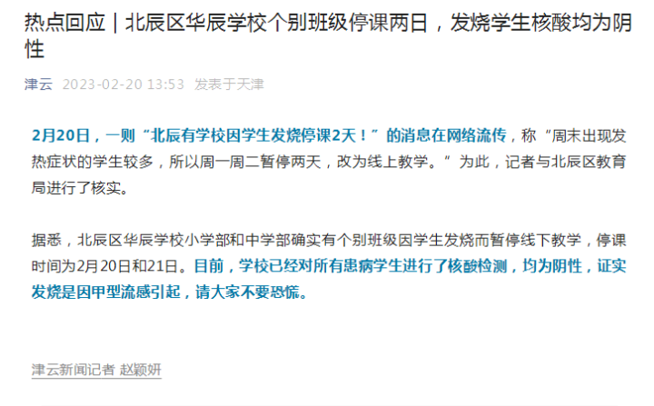
2月20日,一则“北辰有学校因学生发烧停课2天!”的消息在网络流传 ,称“周末出现发热症状的学生较多,所以周一周二暂停两天,改为线上教学。”为此,记者与北辰区教育局进行了核实。


据悉,北辰区华辰学校小学部和中学部确实有个别班级因学生发烧而暂停线下教学停课时间为2月20日和21日。目前,学校已经对所有患病学生进行了核酸检测,均为阴性,证实发烧是因甲型流感引起请大家不要恐慌



多名学生发热,又有学校通知:停课、提前放学,多地提醒

多名学生发热,又有学校通知:停课、提前放学,多地提醒237 / 作者:登山涉水 / 帖子ID:304464


上海


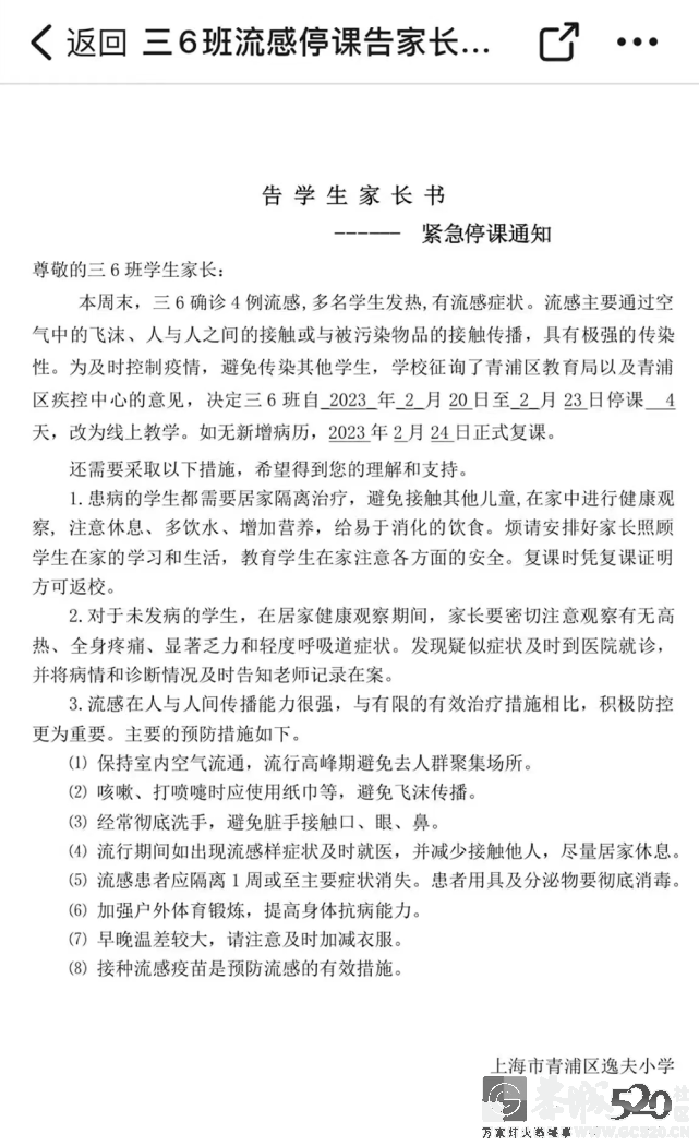
近日,网上流传出一则《告学生家长书——紧急停课通知》。



多名学生发热,又有学校通知:停课、提前放学,多地提醒

多名学生发热,又有学校通知:停课、提前放学,多地提醒986 / 作者:登山涉水 / 帖子ID:304464


该通知称:周末,三6班确诊4例流感,多名学生发热,有流感症状。流感主要通过空气中的飞沫、人与人之间的接触或与被污染物品的接触传播,具有极强的传染性。为及时控制疫情,避免传染其他学生,学校征询了青浦区教育局以及青浦区疾控中心的意见,决定三6班自2023年2月20日至2月23日停课4天,改为线上教学。如无新增病历,2023年2月24日正式复课。


网传的这份通知发布者落款为上海市青浦区逸夫小学,发布日期为2023年2月19日。


青浦区教育局证实此通知属实,并表示学生们患的是甲流,并非新冠。如今正是春季传染病多发季节,甲流、诺如病毒等易在学生中流传。


2月21日,据“上海发布”微信公号消息,市疾控中心介绍,幼儿园、学校是人员集中、密度比较大的场所之一,有限的教室空间、学生间玩耍嬉戏互相接触频繁等,都极易造成病原的传播。一旦没有及时采取控制措施,更是极易造成传染病聚集性疫情。开学季到来,往往也是春季传染病高发期,家长、学校、孩子们不能松懈。


杭州停课的学校还好吗?

全校其他学生正常作息,家长反应淡定


“没有核酸检测,和平时一样上下课。”2月20日17时30分,一名三年级学生准时从杭州学军小学放学。



多名学生发热,又有学校通知:停课、提前放学,多地提醒

多名学生发热,又有学校通知:停课、提前放学,多地提醒744 / 作者:登山涉水 / 帖子ID:304464

2月20日放学时段,学生走出校门 。澎湃新闻记者 陆玫 图


因有10名学生出现发热症状、新冠抗原阳性,该校一个班级当天起停课四天。


澎湃新闻记者从学校办公室了解到,据开学前统计,全校一半以上的学生未感染过新冠病毒,这次的10名学生都是首次感染。除停课的一个班,其他学生正常上课。


“有学生感染很正常,常态化管理嘛。”一名在校门口等着接孩子的家长告诉澎湃新闻,昨晚知道学校有感染者,微信群里大部分家长都很淡定


一名与停课班级同年级的学生家长表示,得知有班级停课,班级群“毫无波澜”,听说有的班级要求周一返校前上传抗原阴性证明,但他们班没有硬性要求,也没有学生因此请假。


20日,学军小学校长张军林在接受潮新闻客户端采访时表示,双休日陆续接到家长的请假报告,得知一个班的10位孩子抗原检测阳性,学校及时与疾控部门和上级部门汇报,并根据“乙类乙管”的要求和学校处置预案,停课4天,情况及时向家长、社会通报,“目前,感染的学生们症状都比较轻。”


除了该小学,杭州拱墅区某中学20日出现5例阳性病例,均为初次感染。杭州市疫情防控指挥部相关负责人介绍,杭州个别学校班级出现数名学生感染新冠病毒(均为首次感染)属于正常现象,并不代表新一波流行的开始


宁波疾控最新提醒:

孩子出现发烧等症状,

不一定是新冠


目前甲流、诺如病毒感染也已经进入多发期,即便孩子出现发烧等症状,也不一定是由新冠病毒引起,建议家长第一时间帮助孩子进行抗原检测,以明确诊断。


宁波疾控提醒,现在是各类呼吸道传染病的高发季,市民朋友们请提高对常见传染病的防控意识,继续保持良好的卫生习惯。


近期多发

安徽疾控提醒


根据安徽省流感监测结果显示,近期流感病毒活动水平明显增强,以甲型H1N1流感为主,并在中小学和托幼机构引发多起暴发疫情


流行性感冒(简称流感),是流感病毒引起的一种急性呼吸道传染病。


流感病毒分为甲、乙、丙、丁4型,人流感主要是甲型流感病毒和乙型流感病毒引起。甲型和乙型流感每年呈季节性流行,其中甲型流感易引起大流行。


流感潜伏期一般1-7天,多为2-4天。主要以发热、头痛、肌痛和全身不适为主,体温可达39-40℃,可有畏寒、寒战,多伴全身肌肉酸痛、乏力、食欲减退等全身症状。


当出现发热、咳嗽、头痛、乏力症状时,应及时到医院就诊,切忌自行用药。如果被诊断为流感,应当尽早隔离治疗,流感样症状较重者,尽早进行抗病毒治疗。


在日常生活中

做好防护

可以预防多种疾病


保持良好的卫生习惯。咳嗽或打喷嚏时,应用纸巾、手肘等遮住口鼻;保持手卫生,如勤洗手或使用免洗手消毒液,尽量避免用手触摸眼睛、鼻或口;每天开窗通风,保持室内空气清新。


增强体质与膳食平衡。保持科学饮食起居,积极锻炼身体,提高机体免疫力。

降低暴露风险。避免近距离接触患者,疾病流行期应少去人群密集场所。


减少疾病传播机会。如出现症状应注意多休息,多喝水;鼓励轻症居家自我监测,不带病上班、上课,接触家庭成员时佩戴口罩;一旦进行性加重,即前往医院就诊。


积极接种疫苗。如还未接种疫苗,且符合疫苗接种条件的人群,可关注各地预防接种门诊或社区卫生服务中心发布的接种信息,及时进行疫苗接种。



来源:综合宁波晚报、潮新闻客户端、澎湃新闻、宁波疾控、安徽疾控、金彩云客户端、上海发布、极目新闻


avatar
  • TA的每日心情
    shuai
    2024-5-6 11:13
  • 签到天数: 223 天

    [LV.7]常住居民III

    online_member 发表于 2023-2-21 13:56:37 | 显示全部楼层 来自: 广西桂林市 电信
    这是又开始新的一轮了吗
    avatar
  • TA的每日心情
    kx开心
    2023-7-14 09:22
  • 签到天数: 51 天

    [LV.5]常住居民I

    online_member 发表于 2023-2-21 14:24:05 | 显示全部楼层 来自: 广西桂林市 电信
    多名学生发热,又有学校通知:停课、提前放学,多地提醒446 / 作者:小妖花满楼满fx / 帖子ID:304464
    avatar

    该用户从未签到

    online_member 发表于 2023-2-21 14:50:19 来自手机 | 显示全部楼层 来自: 广东省 移动/数据上网公共出口
    呵呵呵只要不是提前放暑假就可以了
    avatar
  • TA的每日心情
    fd奋斗
    2024-6-14 09:12
  • 签到天数: 81 天

    [LV.6]常住居民II

    online_member 发表于 2023-2-21 15:15:17 | 显示全部楼层 来自: 广西桂林市 电信
    这是什么情况

    点评

    最近有个诺如病毒  详情 回复 发表于 2023-2-22 09:46
    avatar

    该用户从未签到

    online_member 发表于 2023-2-21 15:38:50 来自手机 | 显示全部楼层 来自: 广东省广州市天河区 电信
    又是停课放假
    avatar
  • TA的每日心情
    kx开心
    2023-7-14 09:22
  • 签到天数: 51 天

    [LV.5]常住居民I

    online_member 发表于 2023-2-21 16:29:24 | 显示全部楼层 来自: 广西桂林市 电信
    才开学,又停课了......
    avatar
  • TA的每日心情
    fd奋斗
    2024-1-7 16:32
  • 签到天数: 1 天

    [LV.1]初来乍到

    online_member 发表于 2023-2-21 16:30:20 | 显示全部楼层 来自: 广西桂林市 电信
    流感也会死人的
    avatar

    该用户从未签到

    online_member 发表于 2023-2-21 18:39:58 来自手机 | 显示全部楼层 来自: 广西南宁市 电信
    这年头读书都读不安了
    avatar

    该用户从未签到

    online_member 发表于 2023-2-21 19:31:35 来自手机 | 显示全部楼层 来自: 广西南宁市 移动
    流感也挺严重的
    avatar

    该用户从未签到

    online_member 发表于 2023-2-22 08:14:49 来自手机 | 显示全部楼层 来自: 浙江省嘉兴市 联通
    才开学好久哦
    avatar
  • TA的每日心情
    ch擦汗
    2023-5-28 10:19
  • 签到天数: 11 天

    [LV.3]偶尔看看II

    online_member 发表于 2023-2-22 09:46:23 | 显示全部楼层 来自: 广西桂林市 电信

    最近有个诺如病毒
    avatar

    该用户从未签到

    online_member 发表于 2023-2-22 09:57:06 来自手机 | 显示全部楼层 来自: 广西桂林市 电信
    春天细菌多
    avatar

    该用户从未签到

    online_member 发表于 2023-2-22 10:34:53 来自手机 | 显示全部楼层 来自: 广西南宁市 电信
    流感也很危险
    avatar

    该用户从未签到

    online_member 发表于 2023-2-22 22:15:41 来自手机 | 显示全部楼层 来自: 广西 电信/数据上网公共出口
    真是难搞啊
    您需要登录后才可以回帖 登录 | 立即注册 qq_login applogin wechat_login1

    本版积分规则

    快速回复 返回顶部 返回列表